官方微信
App下载
扫一扫,关注我们
登录
注册
我的空间
我的消息
我的积分
我的收藏
我的好友
我的相册
我的道具
帐号设置
退出登录
首页
网站首页
导读
Guide
汕头
一个讨论汕头建设发展的地方!
民生
汕头全民爆料!各种民生、买卖欺骗、交通违章等等
资讯
一个让你了解潮汕新闻的地方!
相亲
河畔相亲
招聘
汕头河畔招聘网
论坛
BBS
门户
汕头
爆料
民生
相亲
美食
旅游
新闻
民俗
信息
求职
租房
二手房
招聘
拼车
二手车
服务
生活服务
相亲交友
跳蚤市场
本地商家
社区
城事杂谈
情感天空
户外旅游
房产楼市
装修装饰
美食天地
蓝色河畔
›
首页
›
资讯
›
龙湖视窗
›
查看内容
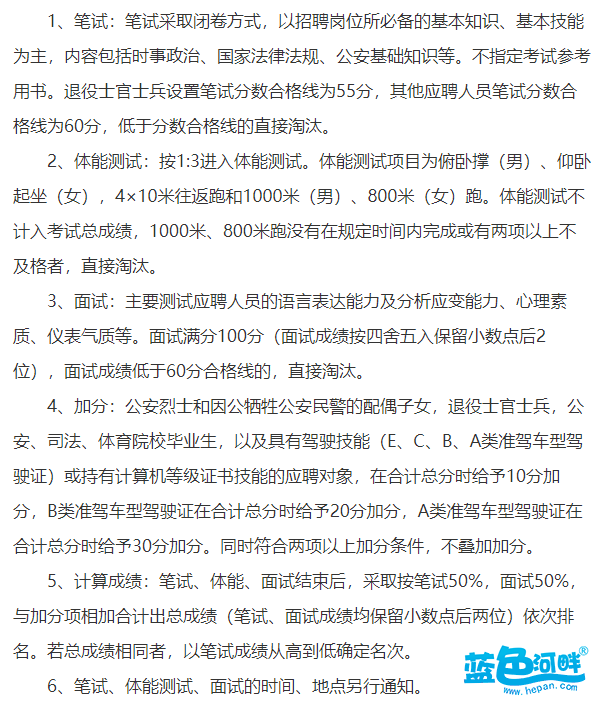
汕头市公安局龙湖分局关于公开招聘警务辅助人员的公告
2021-9-22 19:46
|
发布者:
汕头信息
|
查看:
5301
|
评论:0
摘要
:透过视窗,了解龙湖信息来源|汕头龙湖公安投稿请发| 龙湖区融媒体中心邮箱|stlhxxg@126.com近期精彩文章1.龙湖区委区政府主要领导带队督导节日期间各项工作开展情况2.共赏中秋月 同建文明城——市文明办致全市人民倡 ...
透过视窗,了解龙湖
信息来源 | 汕头龙湖公安
投稿请发 | 龙湖区融媒体中心
邮箱 | stlhxxg@126.com
近期精彩文章
1.龙湖区委区政府主要领导带队督导节日期间各项工作开展情况
2.共赏中秋月 同建文明城——市文明办致全市人民倡议书
3.【我们的节日】花好月圆 情满中秋
4.龙湖区委区政府主要领导带队督导节日期间文明创建工作
龙湖视窗
汕头市龙湖区政府官方发布平台
● 微信号 : st-longhu ●
●透过龙湖视窗 看升腾中的龙湖 ●
分享到:
路过
雷人
握手
鲜花
鸡蛋
收藏
邀请
发表评论
最新评论
相关分类
汕头资讯
汕头发布
蓝色河畔
汕头好房
汕头交警
汕头政务发布
汕头日报
汕头市人力资源市场
健康汕头
汕头政法
汕头法院
汕头住建
汕头残联
汕头政府网
汕头龙湖公安
网信汕头
汕头自然资源
澄海公安
汕头城管
龙湖视窗
汕头税务
sttv今日视线
汕头纪委监委
汕头人大
汕头交通运输执法
汕头应急管理
汕头市教育局
ST文明汕头
今日濠江
龙湖区政务服务中心
汕头文旅
汕头橄榄台
龙湖新闻
汕头网警巡查执法
新型冠状病毒疫情
汕头市科学技术局
汕头发改
汕头工信
汕头公安
汕头民政
汕头司法
汕头财政
汕头人社
汕头生态环境
汕头农业农村
汕头市退役军人事务局
汕头国资
汕头市场监管
汕头统计
汕头医保
汕头金融
汕头市投资促进局
汕头市机关事务管理局
汕头防震减灾
汕头社保
汕头农科所
汕头综合保税区
汕头华侨试验区
汕头政协
汕头纪检监察
汕头青年
汕头军民融合
汕头市直党建
汕头档案
汕头妇联
汕头市社会科学联合会
韩江发布
2022年中国数字经济创新发展大会
全国两会
互联网联合辟谣平台
汕头信访
汕头仲裁委员会
汕头市地震局
汕头外事
汕头水务
汕头市河长制
汕头高新
汕头科协
汕头天气
汕头邮政
汕头市12345
汕头交通集团
全民国家安全教育
图文热点
老热汕头市
汕头营商环境“码上反映”反映问题须知
热门推荐
老热汕头市
违规停车,屡教不改
希望调整一下161A路公交车
潮汕话战友
有家不能回
天天乱停车
汕头网络警察报警平台
经营性网站备案信息
汕头市公安局网监备案
不良信息举报中心
联系客服
关注微信
下载APP
返回顶部
点击联系客服
在线时间:9:00-18:00
客服电话
0754-88943210
电子邮件
442898754@qq.com
扫一扫,关注我们
下载APP客户端