官方微信 App下载

蓝色河畔

汕头相亲网
体育彩票
查看: 15656|回复: 2

都有车了,还要公租房?这是什么心态?

[复制链接]
已绑定手机

2616

主题

5568

回帖

3万

站长

Rank: 20Rank: 20Rank: 20Rank: 20Rank: 20

发表于 2025-11-21 11:08:39|来自:广东省汕头市 | 显示全部楼层 |阅读模式

马上注册,结交更多好友,享用更多功能,让你轻松玩转社区

您需要 登录 才可以下载或查看,没有账号?注册河畔

x
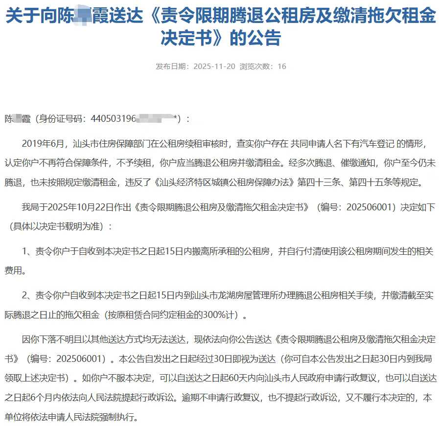
近日,据汕头市住建局发布的公告,2019年6月,汕头市住房保障部门在公租房续租审核时,查实王*生存在名下有汽车、工商登记,陈*霞存在共同申请人名下有汽车登记的情形,认定该户不再符合保障条件,不予续租,并应当腾退公租房并缴清租金。


1dbdf2ce-1aa8-4bbf-a568-4aa2f7047726.png


image.png





回复

使用道具 举报

已绑定手机

0

主题

11

回帖

0

小学五年级

Rank: 6Rank: 6

发表于 2025-11-21 15:02:36|来自:广东省汕头市 来自手机河畔 | 显示全部楼层
蓝色河畔App可在各手机应用商城下载安装!
回复 支持 反对

使用道具 举报

已绑定手机
已实名认证

1

主题

100

回帖

0

小学四年级

Rank: 5Rank: 5

发表于 2025-11-30 15:31:54|来自:广东省汕头市 | 显示全部楼层
心态好,才能健康长寿,其他都是浮云
蓝色河畔App可在各手机应用商城下载安装!
回复 支持 反对

使用道具 举报

发表回复

您需要登录后才可以回帖 登录 | 注册河畔

本版积分规则

联系客服 关注微信 下载APP 返回顶部 返回列表